您当前所在位置是: 首页 » 新闻动态 » 行业动态

行业动态

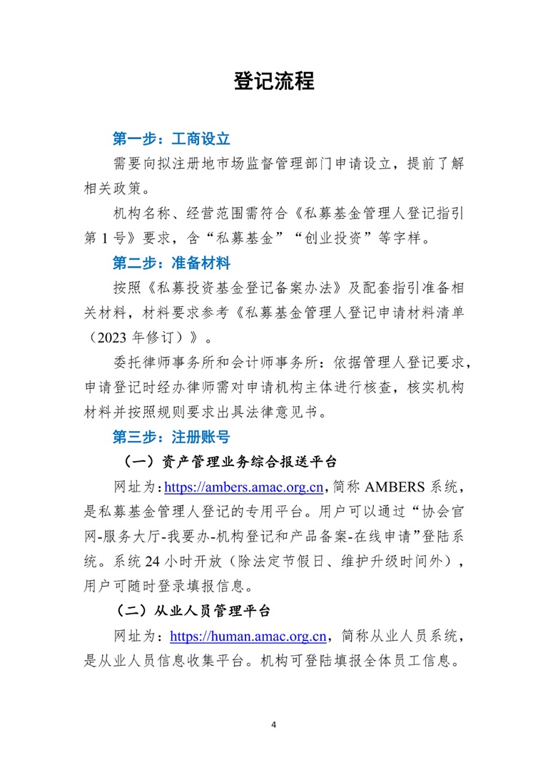
【行业资讯】中基协发布《私募基金管理人登记业务流程图》
来源:本站发布时间:2024-04-26 09:39:43点击次数:1329 次

中基协字〔2024〕119 号各机构:

为提升私募基金管理人登记业务透明度,进一步便利申请机构了解登记业务办理流程,提升协会服务水平,协会梳理总结私募基金管理人登记业务相关流程并形成流程图和配套说明,供行业参考。

特此通知。

附件:私募基金管理人登记业务流程图


中国证券投资基金业协会

2024年4月15日